Instance Verification Kit (IVK)
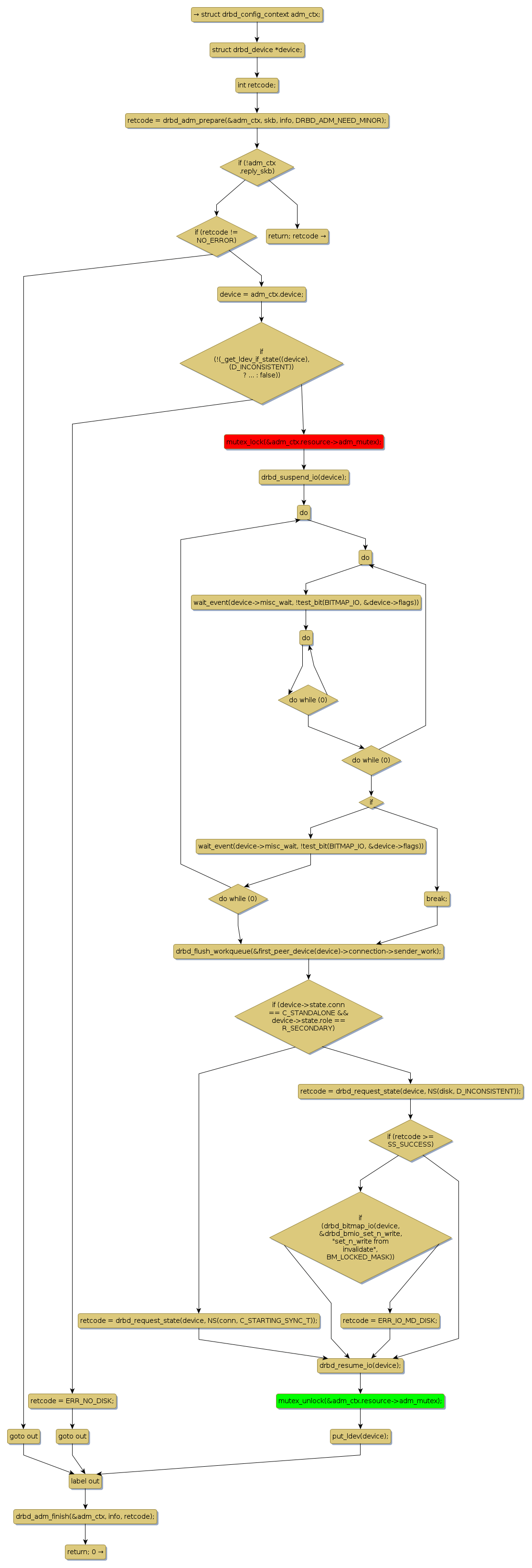
mutex lock @ [80111+41+/linux-3.19-rc1/drivers/block/drbd/drbd_nl.c]
Instance Signature: adm_mutex
|
The Matching Pair Graph:
|
|
Function Name
|
Control Flow Graph (CFG)
|
Events Flow Graph (EFG)
|
Source Correspondence
|
|
drbd_adm_invalidate
|
|
|
[79667+19+/linux-3.19-rc1/drivers/block/drbd/drbd_nl.c]
|